据央视新闻杠杆股市配资平台,从农业农村部获悉,2025年我国农业发展全面绿色转型迈入关键阶段。近年来,农业绿色发展取得积极进展,从资源保育到环境治理,从优质农产品供给到产业链升级,生态效益与经济效益同步提升,为农业现代化注入强劲“绿色动能”。具体来看,我国优质农产品供给能力稳步提升。当前全国绿色、有机、名特优新和地理标志农产品总数达8.6万个。在粮食和重要农产品连年丰收、总量增长的基础上,我国农产品质量稳步提升,结构持续调优,优质食味稻、专用小麦、高油高蛋白大豆占比逐年提升,畜禽、水产健康养殖加快推广,优质牛羊肉、水产品供给增加,绿色农产品比重持续提高。
举报 相关阅读
国家统计局:12月份综合PMI产出指数为50.7%国家统计局:12月份综合PMI产出指数为50.7%
18 2025-12-31 09:39
吴清:将持续提升上市公司质量和投资价值,夯实市场稳和活的基础下一步将持续提升上市公司质量和投资价值。
39 2025-09-22 16:35
AI进化速递丨香港将成立AI效能提升组世贸组织报告:人工智能有望显著推动全球贸易增长;香港将成立AI效能提升组;通义DeepResearch模型、框架、方案全开源。
46 2025-09-17 20:34
德雷克海峡海域发生7.4级地震 不会对我国沿岸造成影响德雷克海峡海域发生7.4级地震 不会对我国沿岸造成影响
20 2025-08-22 10:45
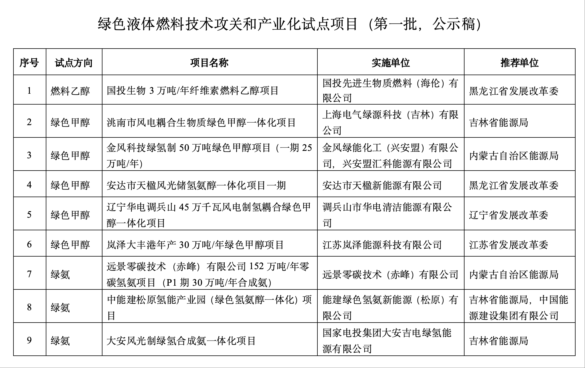
国家能源局:拟支持9个项目开展绿色液体燃料技术攻关和产业化试点工作杠杆股市配资平台国家能源局:拟支持9个项目开展绿色液体燃料技术攻关和产业化试点工作
0 2025-08-08 15:32 一财最热 点击关闭融正配资提示:文章来自网络,不代表本站观点。